【高校受験2026】神奈川県公立高、2次募集の志願状況(3/4時点)舞岡(普通)1.50倍 1枚目の写真・画像 | NewsCafe

【高校受験2026】神奈川県公立高、2次募集の志願状況(3/4時点)舞岡(普通)1.50倍 1枚目の写真・画像

子育て・教育 リセマム/教育・受験/中学生

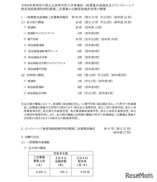
神奈川県公立高等学校入学者選抜一般募集共通選抜およびインクルーシブ教育実践推進校特別募集二次募集の志願者数集計結果の概要
画像出典:神奈川県教育委員会 神奈川県公立高等学校入学者選抜一般募集共通選抜およびインクルーシブ教育実践推進校特別募集二次募集の志願者数集計結果の概要

この記事の写真

/

特集

アクセスランキング

  1. 東方神起、20年間秘密にしていたこと告白 ユンホ「嫌がっている雰囲気を出していたのですが…」【東方神起 20th Anniversary Film「IDENTITY」】

    東方神起、20年間秘密にしていたこと告白 ユンホ「嫌がっている雰囲気を出していたのですが…」【東方神起 20th Anniversary Film「IDENTITY」】

  2. 活動終了発表のSHISHAMO、ファイナルツアー6公演中止発表「Gt.Vo 宮崎朝子の体調が回復せず」2月にも4公演見合わせていた

    活動終了発表のSHISHAMO、ファイナルツアー6公演中止発表「Gt.Vo 宮崎朝子の体調が回復せず」2月にも4公演見合わせていた

  3. イギリスで…「1階で待ち合わせ」と言ったら→まさかの“階数の数え方”に「驚いた」

    イギリスで…「1階で待ち合わせ」と言ったら→まさかの“階数の数え方”に「驚いた」

  4. 「芸能人格付けチェックBASIC」3時間半SP放送決定 高橋一生・畑芽育・乃木坂46メンバーら総勢18人参戦

    「芸能人格付けチェックBASIC」3時間半SP放送決定 高橋一生・畑芽育・乃木坂46メンバーら総勢18人参戦

  5. AKB48新センター・伊藤百花「絵本の中に入ったよ」雰囲気一変スタイリングに絶賛の声「お姫様」「別人みたい」

    AKB48新センター・伊藤百花「絵本の中に入ったよ」雰囲気一変スタイリングに絶賛の声「お姫様」「別人みたい」

ランキングをもっと見る