【中学受験2027】山口県、附属中2校の入試概要を発表…検査12/19 2枚目の写真・画像 | NewsCafe

【中学受験2027】山口県、附属中2校の入試概要を発表…検査12/19 2枚目の写真・画像

子育て・教育 リセマム/教育・受験/小学生

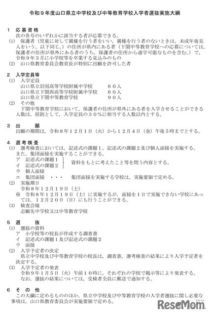
令和9年度山口県立中学校および中等教育学校入学者選抜実施大綱
画像出典:山口県教育委員会 令和9年度山口県立中学校および中等教育学校入学者選抜実施大綱

この記事の写真

/

特集

アクセスランキング

  1. YG、9月に5人組ボーイズグループデビュー予告 TREASURE以来約6年ぶり

    YG、9月に5人組ボーイズグループデビュー予告 TREASURE以来約6年ぶり

  2. 山下智久・福原遥・市原隼人ら「正直不動産」キャストが豪華集結 客席から登場で歓声沸く

    山下智久・福原遥・市原隼人ら「正直不動産」キャストが豪華集結 客席から登場で歓声沸く

  3. 10か月以上続いていた不倫…。手帳に残されていた決定的な証拠【私の入院中に、旦那がセフレを作りました #5】

    10か月以上続いていた不倫…。手帳に残されていた決定的な証拠【私の入院中に、旦那がセフレを作りました #5】

  4. 社内の「姫」に動じない男性もいる…!? 約束をすっぽかした男性社員の真意とは?【会社の姫はワタシ #12】

    社内の「姫」に動じない男性もいる…!? 約束をすっぽかした男性社員の真意とは?【会社の姫はワタシ #12】

  5. じゃがりこ、推し活仕様に変身 推しの名前・メッセージが記入できる新パッケージ登場

    じゃがりこ、推し活仕様に変身 推しの名前・メッセージが記入できる新パッケージ登場

ランキングをもっと見る